Instance Verification Kit (IVK)
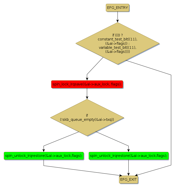
spin lock @ [93812+40+/linux-3.19-rc1/drivers/net/wireless/airo.c]
Instance Signature: aux_lock
|
The Matching Pair Graph:
|
|
Function Name
|
Control Flow Graph (CFG)
|
Events Flow Graph (EFG)
|
Source Correspondence
|
|
airo_handle_tx
|
|
|
[93605+14+/linux-3.19-rc1/drivers/net/wireless/airo.c]
|